Category
Back End
Bussiness
Cursos
Design
Finance
Front End
Management
Marketing
Login
Sign Up
Inicio
Nosotros
Historia
Visión – Misión
Equipo
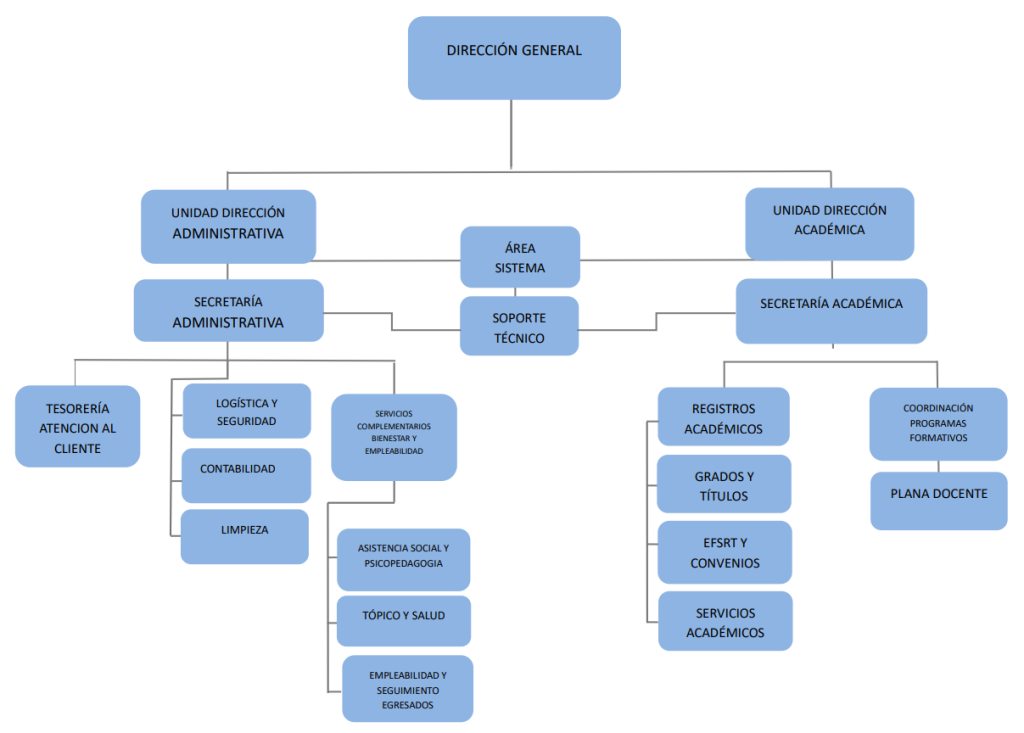
Organigrama
Videos
Bienestar Estudiantil
Empleabilidad
Admisión
Programas
Enfermería Técnica
Técnica en Farmacia
Laboratorio Clínico
Transparencia
Admisión
Institucional
Manuales
Todos
Titulación por Examen de Suficiencia Profesional
Titulación por Trabajos de Aplicación Profesional
Aplicativos
Intranet Q10 – EVA
Pre – Incripciones
Biblioteca
Cursos
Noticias
Contactanos
0
×
HU
>
Organigrama
Organigrama